电子支付作业一(241091328 黄斯虹)
实验一 调查银行网上业务及网站的支付方式(2课时) 班级 财管(1)班 学号 241091328 姓名:黄斯虹一、实验目的及要求(一)实验目的1.了解银行网上业务;2.了解电子商务网站所提供的
实验一 调查银行网上业务及网站的支付方式(2课时) 班级 财管(1)班 学号 241091328 姓名:黄斯虹
一、实验目的及要求
(一)实验目的
1.了解银行网上业务;
2.了解电子商务网站所提供的支付结算方式。
3.掌握电子支付的基本过程和流程。
(二)实验要求
1.对比各银行网上业务(个人和企业),并通过列表形式比较分析各银行网上业务的特点;
2.比较电子商务网站的支付方式,并以列表形式形成实验报告并回答实验思考题。
二、实验内容与步骤
1.在百度等搜索引擎上查到招商银行、中国银行、中国工商银行、中国建设银行的网址;
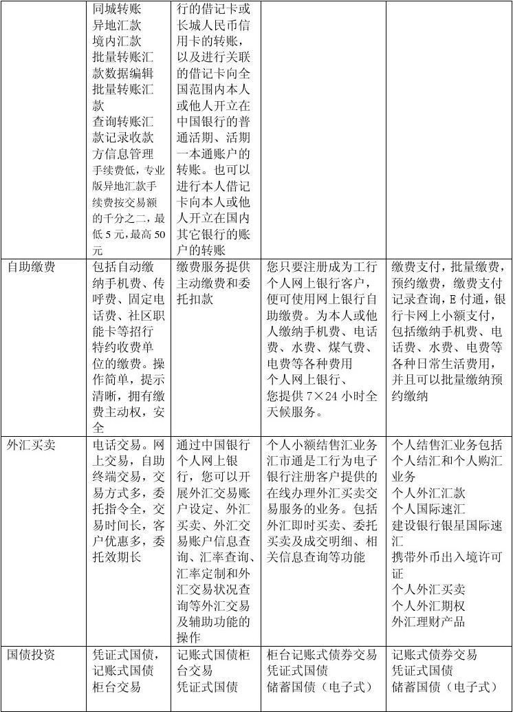
2.登陆上述银行的网站,查看其开展的网上个人业务和企业业务(以个人银行为例,有账务查询、网上支付、转账汇款、自助缴费、外汇买卖、国债投资、证券服务、功能申请等);
3.登陆当当书店www.dangdang.com 、 乐淘网www.letao.com city.the9.com 、中国学生网www.6to23.com 、淘宝网www.taobao.com ,查询这五个网站的网上结算方式的种类。支付方式有哪些?(如货到付款、邮局汇款、银行卡支付、直接付费、银行电汇等等)。
三、实验结果
1.通过列表形式(见表一)比较分析各银行网上业务的特点,并记录到实验报告中(银行网上企业业务表格项目自己确定)
,表一 银行网上个人业务的比较



2.通过列表形式(表二)比较各网站支付方式的异同
表二 网站支付方式的比较

四、实验思考题
1. 试比较以上各家银行的网上业务,哪家最多?各自有什么特色?
答:中国工商银行的业务项目这几年发展的比较全面,特别是商业服务项目做的最出色。招商银行的业务最均衡的,个人和商业服务都比较有特色。而中行的个人银行服务也是很出色的,但总体来说较招商银行稍逊一筹,这一点在网页上也可以略见一斑 。
中国银行:突出其外汇功能和偏重个人服务。中行作为原来的外贸专业银行,海外分行网点多、经营规范,在国际金融市场中取得不少经验
中国工商银行:主要是商业主面的的业务,突出其商业性质,服务项目多且细。推出了全新的个人网上银行品牌“金融@家”和创新产品USBKEY 。
招商银行:与其它几家网上银行相较而言,招商银行的各个业务发展得比较均衡。它是国内银行中涉足互联网比较早的一家,也是目前国内商业银行中提供网上银行业务种类最多、服务地区范围最广的银行。在几大基本业务的基础上,招行还开展融资业务、投资业务、居家服务和咨询服务等几项业务,并且突出各地的不同特色服务。在个人业务方面招行提供差异化的个人服务:普及“一卡通”业务的同时推出服务于高端用户的“金葵花”品牌,以保证不同层次客户的理财需要。
建设银行:“在线服务”,“在线Demo ”、“常见问题解答”、“操作提示”、“即时操作向导信息”。无分支结构,开放性与虚拟化,有利于服务创新提供个性化服务等特色。
2. 作为消费者,你愿意采用哪种方式支付?为什么?
,答:在付款方式上最好选择货到付款。当今社会,消费卡付款这是淘宝与联通、联华合作开展的一种新的支付方式。消费者只要拥有全国神州行卡、联通一卡充、联华百联OK 卡, 都可以像银行卡一样直接购买, 方便快捷。网上购物的支付方式主要是以信用卡为主。消费者只需开通网上银行, 即可轻松 享受淘宝等购物乐趣。例如淘宝现强行付款方式很不进人意, 违背了三方互助互利的原则. 严重侵害了消费者合法权益. 现规定:发货当日起, 汽运物流10天. 快递5天等等. 不管你收到货与否. 支付宝余额付款支付宝覆盖了整个 C2C、B2B 、B2C 的领域, 它 是安全、方便、个性化的在线支付方式。
3. 你认为最不安全的支付方式是哪种?为什么?
答:网上购物是最不安全的支付方式,特别是便捷支付,因特网里潜伏着各种不安全因素,各种木马病毒,钓鱼网站,从电视里我们便能经常看到某某人网上银行被盗窃,不过,随着网络技术的不断完善和发展,网上购物的方式会越来越安全。
,