网站建设方案
xx 市xx 建设管理局网站建设方案书二〇一二年三月四日 ,目 录一、项目需求分析二 、一个成功政府网站的标准三、网站结构方案1 、网站主体结构图2 、技术实施3、硬件支持
xx 市xx 建设管理局
网
站
建
设
方
案
书
二〇一二年三月四日
,目 录
一、项目需求分析
二 、一个成功政府网站的标准
三、网站结构方案
1 、网站主体结构图
2 、技术实施
3、硬件支持
4、安全性能
5、开发技术保证
四、网站建设流程
五 网站建设资金预算方案
1、网站开发预算
1.1经济型(静态页面)静态网站制作
1.2标准型(动态页面)静态网站制作
1.3标准型(动态页面)动态网站制作
2、后期维护费用
六、我们的服务与承诺
附:项目开发合同 网站维护合同
2
,一、项目需求分析;
进入21世纪,互联网正以迅雷不及掩耳之势进入到各行各业。目前,几乎世界上所有的企业、单位都在利用网络传递信息,进行各项活动。随着政府对信息化工作的日益关注,国家相继出台各种政策和工作指导,对政府部门信息公开,实现电子政务。政府机关同样正面临着数字化浪潮的洗礼,在数字化进程中, 政府信息化是整个社会信息化的顺利进行中一个非常重要的环节, 将极大地调动整个社会活力,推动中国社会的飞速发展, 并对中国未来的发展产生巨大的影响。我们正是通过网站的建设,搭建政府面向大众的一个功能平台,真正做到网络化、信息化。
1、树立全新对外形象
对于xx 市柏叶口水库供水建设管理局而言,面向的是本地区的人民大众以及上级管理部门。而树立一个良好的互联网形象至关重要。通过建立美观大方的网站,介绍本局的各种情况以及政务公开意义重大而深远。信息的实时传递,与公众相互沟通的即时性、互动性,弥补了传统手段的单一性和不可预见性。因此,建立网站是建立现代化政府形象是一个有效补充。
2、功能全面的信息交互平台
功能简单快捷的网站功能,为本地企业和民众提供了便捷的服务,更可以通过网站上设立的功能板块来采纳民意等。
3、拓展对外宣传的平台
政府新闻、行业新闻、网站公告等等这些栏目都是方便当地民众和外来第一时间了解本局最新动态的一个窗口。
3
,二、一个成功政府网站的标准
(一)建设目标
政府门户网站集群以服务于政府职能转变和管理方式创新为宗旨。通过建设政府门户网站群,促进各职能部门依法行政,提高社会管理和公共服务水平,实现公众的知情权、参与权、监督权、表达权等基本权力,逐步成为政府信息公开的窗口,公共服务的平台,公众参与的渠道。
(二)建设原则
树立“以服务为宗旨,突出政务特色”的建设原则。围绕管理局工作,打破政府部门设置的界限,按照用户使用习惯提供人性化、个性化、专业化的服务。
(三)实现功能
政务信息公开、办事流程介绍、公众参与,是政府网站的三项主要功能。政府网站应当按照“严格依法、全面真实、及时便民”的政务公开要求,全面及时准确地公布政务工作重要信息,从满足企业和社会公众日益增长需求出发提高办事服务能力,加强公众参、政民互动,提高科学民主决策水平。
4
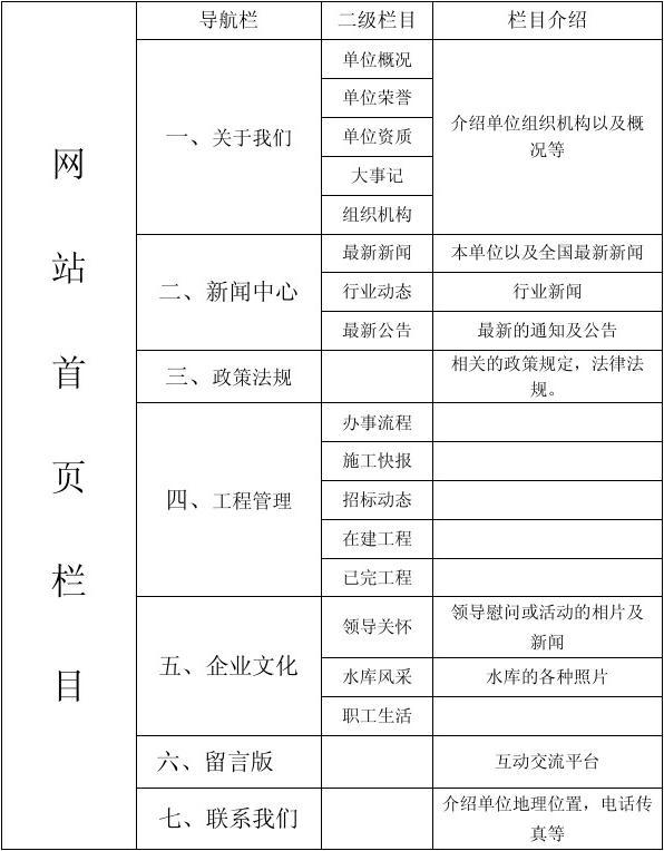
,三、网站结构方案 1、网站主体结构图

5
,2、技术实施

6
,3、硬件支持
(1)服务器:
数量:至少2台,一台做数据库服务器,一台做 WEB服务器兼缓存服务器、备份服务器
CPU :Intel 四核至强5420*2颗
内存:8G FBD内存,最大可扩充至32G 。
硬盘:146GB 硬盘以上,支持RAID 模式,购置2块硬盘组建RAID 1模式。 网卡:两个1000兆快速以太网卡。
(2)服务器托管:
按照大型综合门户网站的网络环境要求,建议将服务器托管于电信或者网通机房(根据当地宽带用户数情况来做决定), 并配以100M 独享带宽,以保证服务器访问速度正常,流畅。
4、安全性能(针对豪华版)
1) 在网络稳定(带宽128K )的环境下操作性界面单一操作的系统响应时间小于2秒;
2) 支持至少1000个并发用户,正常最低200个并发用户的性能要求;
3) 支持年数据量高于300万记录数、月流量高于300GB 字节的数据量;
4) 系统提供7×24小时的连续运行
5、开发技术保证
1)首页内容代码准确,让浏览者能快速进入到主页;
2)网站所提供的资料准确,错字率在0.15以下;
3)需建设数据库保存的资料及时输入数据库,并保证数据能被正确调用;
4)搜索引擎登录在网站建设竣工后两个星期内完成;
5)利用网页检查工具,对网页浏览器IE6.0/IE7.0/IE8.0/FireFox的兼容性、网页中针对搜索引擎的准备情况、网页用时间、链接情况、拼写和HTML 文件编写进行检测;
6)网站的服务器安全稳定,非因不可抗力因素(如电信局停电、CHINANET 传输中断等)保证网页能被正常浏览;
7)页面更新准时上传。
7
,四、网站建设流程


8
,五、网站建设资金预算方案
1、网站开发预算
1.1经济型(静态页面)静态网站制作


三. 虚拟主机


五. 总预算
300 1000 800 5800=7900元
9
,1.2标准型(动态页面)静态网站制作





300 1000 1200 5800 8250= 16550元
10