Logo
  • 首页
  • 域名代售
  • 网站代售
  • 商标代售
  • 行业资讯
  • 我的账户
登录 注册
首页 域名代售 网站代售 商标代售 行业资讯 我的账户
首页 域名资讯 可信网站验证服务申请书-炫速

可信网站验证服务申请书-炫速

2017-03-27
8861

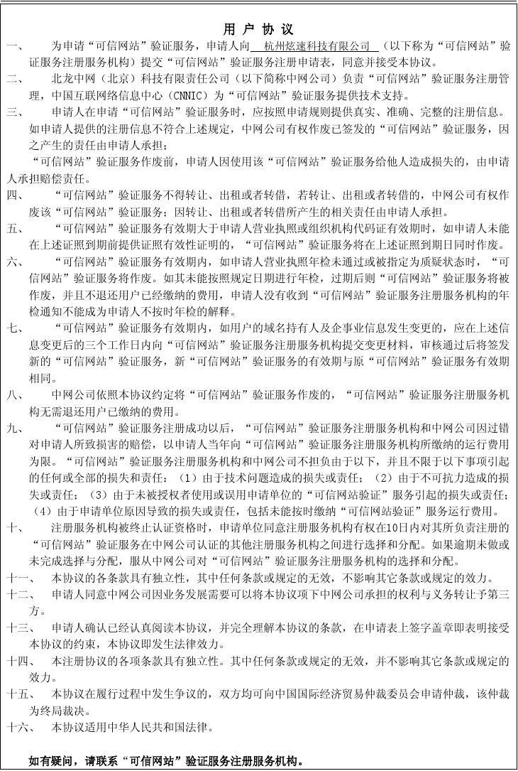
“可信网站”验证服务申请书 ,

“可信网站”验证服务申请书

,

标签:
分享到:
上一篇 公司在申请域名时注意的几点 下一篇 年第2 季度住房租赁指导价格

相关推荐

如何通过QQ空间上传背景音乐 2024-05-22 Win10系统安装专用DVD播放器的步骤 2024-05-22 如何在Win7系统中停止电脑服务Adaptive Brightness 2024-05-22 如何在PS软件中锁定图层 2024-05-22 Excel数据转置:从竖向到横向 2024-05-22 如何在迅雷影音中切换至悬浮模式 2024-05-22 在我的世界中如何打造独一无二的城堡 2024-05-22 如何在WPS文档中轻松更换图片 2024-05-22

帮助支持

  • 帮助中心
  • 用户中心
  • 网站地图

支付服务

  • 付款方式
  • 域名账户
  • 服务费率

规则条款

  • 交易规则
  • 隐私声明
  • 服务协议

联系我们

  • 业务咨询
  • 投诉建议
  • 联系我们

关于我们

  • 关于我们
  • 诚聘英才
  • 经纪登录
微信公众号

微信公众号

微信小程序

微信小程序

大连酷米科技有限公司 | 电话: 0411-88255560 | 员工舞弊举报: mi@kmw.com | 地址: 辽宁省大连市甘井子区华南广场中南大厦A座612

辽ICP备2023003160号-1 | 增值电信业务经营许可证:辽B2-20230432 | 在线数据处理与交易许可证:辽B2-20230432 | 辽公网安备 21021102000934号

Copyright © 2014-2025 酷米科技 版权所有

认证图标1 认证图标2 认证图标3 认证图标4 认证图标5 认证图标6