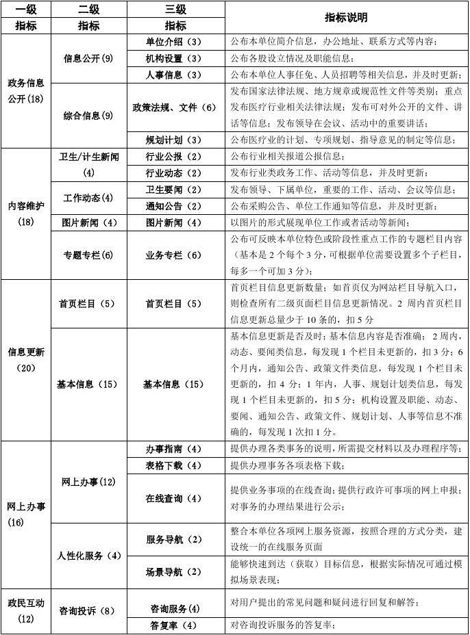
2013年网站绩效评估指标(一)
2015年全省卫生计生系统网站绩效评估指标(一)——市卫生计生局(计生局)网站评估指标1 ,2 ,3 ,2015年全
2015年全省卫生计生系统网站绩效评估指标(一)
——市卫生计生局(计生局)网站评估指标

1
,2

3

2015年全省卫生计生系统网站绩效评估指标(二)
——县(区)卫生/计生局网站评估指标

4
,5

2015年全省卫生计生系统网站绩效评估指标(三)
——医疗机构网站考评指标

6
,说明:1、二级医院不要求展示医教研建设成果、院际国际间合作与交流、医学图书期刊论文发表等情况。
7

2015年全省卫生计生系统网站绩效评估指标(四)
——其他机构网站考评指标

8
,9
