2014网易企业产品业务变更申请书(致经销商) (1)
版本:网易企业产品业务变更申请书申请单位:申请单位域名:我方(申请单位)向 杭州和信互联网络技术有限 公司(经销商公司)和广州网易计算机系统有限公司(以下简称“网易公司”)申请以下业务:申


版本:
网易企业产品业务变更申请书
申请单位:
申请单位域名:
我方(申请单位)向 杭州和信互联网络技术有限 公司(经销商公司)和广州网易计算机系统有限公司(以下简称“网易公司”)申请以下业务:

申请单位(盖章):
申请时间: 年 月 日
同时,我方承诺如下:
1. 本申请由我方自愿且因我方自身原因提出,是基于正当理由,本申请书自发出之日起生效。
2. 我方确认已完成《业务补充说明》相关内容的阅读并了解业务申请的相关风险,并愿意承担相应后果。
3. 我方已通知我方所有员工(网易企业产品用户),若因业务申请所引起的一切责任(包括损失)由我方承担,与经销商公司和网易公司无关。若因我方申请导致我方员工(网易企业产品用户)或任何第三方向经销商公司或网易公司提出主张、索赔或诉讼的,我方愿承担一切责任,若因此给经销商公司、网易公司及其关联公司造成损失的,我方承诺予以全部赔偿,包括直接和间接的损失。
本申请书一式三份,一份交经销商公司保存,一份交网易公司保存,一份由我方留存。
,

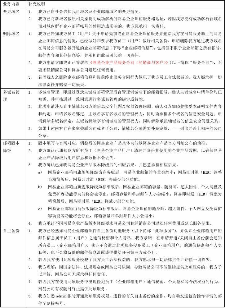
业务补充说明



