Logo
  • 首页
  • 域名代售
  • 网站代售
  • 商标代售
  • 行业资讯
  • 我的账户
登录 注册
首页 域名代售 网站代售 商标代售 行业资讯 我的账户
首页 域名资讯 网上商店

网上商店

2017-03-27
12527

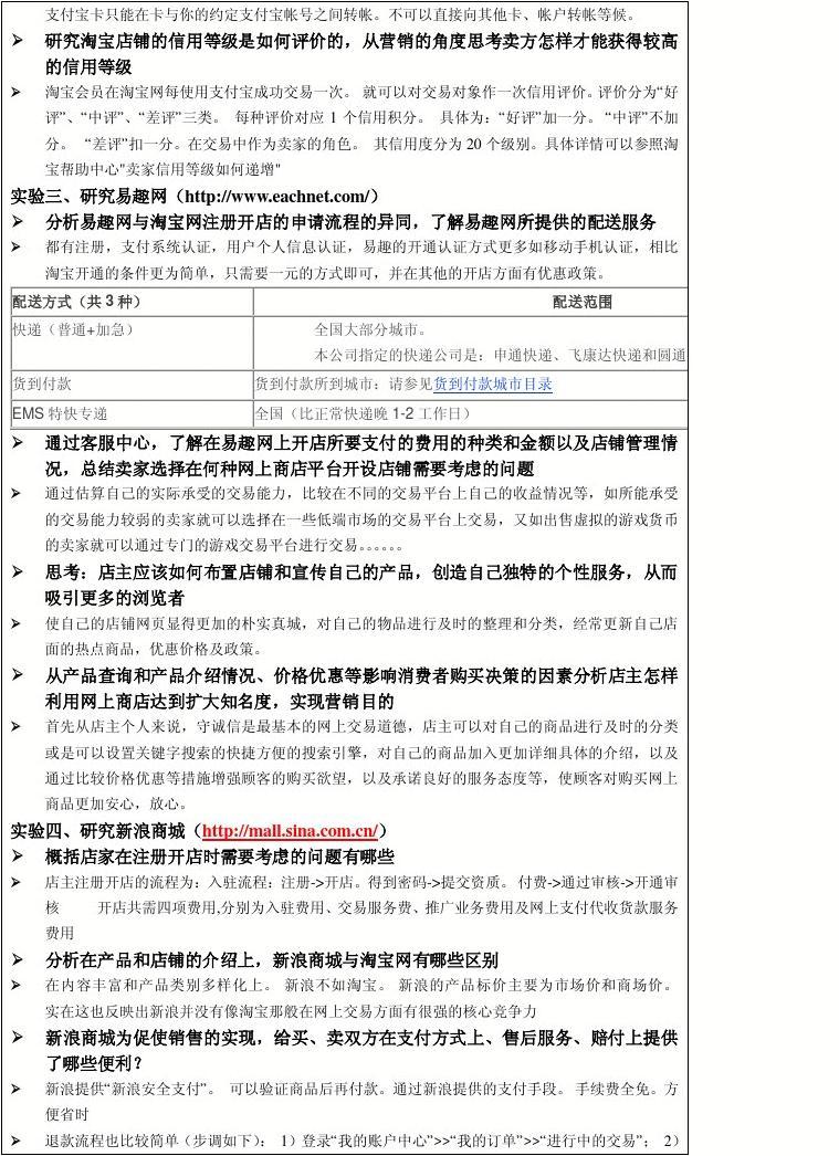
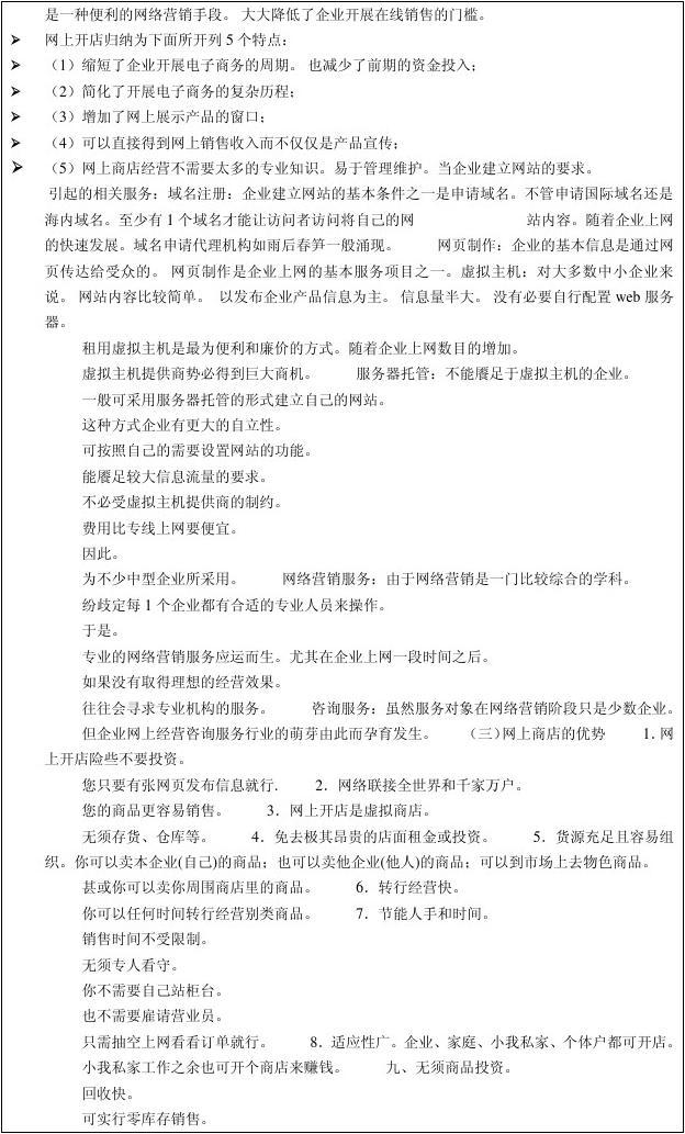
《网络营销》实验报告 , , , , ,

《网络营销》实验报告

,

,

,

,

,

标签:
分享到:
上一篇 中小企业建站方案和资源 下一篇 EMail服务器的搭建

相关推荐

洛克王国双鱼怎么对付 洛克双鱼加点? 2023-02-09 ps4如何重新注册账号(ps4常用账号设置方法?) 2023-02-09 华为机顶盒插入优盘怎么找(华为机顶盒怎么看u盘?) 2023-02-09 烟台到连云港开车多久(烟台到连云港坐汽车需要多长时间?) 2023-02-09 钦州大直有夏威夷坚果苗卖吗(夏威夷种植成本?) 2023-02-09 邮政储蓄银行信用卡好办吗 邮政信用卡好申请吗? 2023-02-09 网页游戏开服什么时候表 梦幻西游网页版多久开跨服? 2023-02-09 绝句二首其的繁体字怎么写(绝句二古诗?) 2023-02-09

帮助支持

  • 帮助中心
  • 用户中心
  • 网站地图

支付服务

  • 付款方式
  • 域名账户
  • 服务费率

规则条款

  • 交易规则
  • 隐私声明
  • 服务协议

联系我们

  • 业务咨询
  • 投诉建议
  • 联系我们

关于我们

  • 关于我们
  • 诚聘英才
  • 经纪登录
微信公众号

微信公众号

微信小程序

微信小程序

大连酷米科技有限公司 | 电话: 0411-88255560 | 员工舞弊举报: mi@kmw.com | 地址: 辽宁省大连市甘井子区华南广场中南大厦A座612

辽ICP备2023003160号-1 | 增值电信业务经营许可证:辽B2-20230432 | 在线数据处理与交易许可证:辽B2-20230432 | 辽公网安备 21021102000934号

Copyright © 2014-2025 酷米科技 版权所有

认证图标1 认证图标2 认证图标3 认证图标4 认证图标5 认证图标6