中万集团网站建设方案
中万集团网站建设方案泰安逸彩科技有限公司2011年12月 ,第一章 概述系统软件平台推荐选型操作系统: Linux/Windows 2k/2k3 SERVER数据库:

中万集团网站建设方案
泰安逸彩科技有限公司
2011年12月
,第一章 概述
系统软件平台推荐选型
操作系统: Linux/Windows 2k/2k3 SERVER
数据库: MYSQL/ORACLE/MSSQL
WEB 服务器: APACHE
开发语言: PHP
服务器服务商:北京新网
网站前台创意思路
中万集团网站整体版式设计和色彩搭配,力求清新明了,简洁大方,与企业VI 视觉形象紧密结合,突出科技创新型企业的安全可靠性、严谨性和专业性,突出中万集团的面向建材、房产、金融的行业特性,网站首页最好控制在一屏以内,页面中导航文字内容应简短干练,能有效传递重点信息,页面中的主题图应配合文案主题,因为主题图在整个页面设计中起到视觉焦点的作用,所以应着力于主题图的创意设计,体现出现代化,科技感和国际化等,能给浏览者带来好的视觉体验,让浏览者有种耳目一新的感觉。从版面结构上,整体页面版块的设置以突出主题,结构清晰为重点,让浏览者进来网站第一眼可以清楚看到相应的主题设置,可以很方便的找到他希望看到的内容和主题,网站的主导航和各栏目间的导航也要起到承上启下的作用,让导航成为整个网站的一条主线,让浏览者可以方便进入每一个环节,让网站真正成为企业与客户互动的中间桥梁,让点击真正体现出企业的市场价值。
网站主题构架
,
1.1.1首页
首页为中万集团网站特别定制的个性化网站风格,页面构架形式和色彩搭配简洁,大气,主题图片为flash 动态切换效果,每个相应的主题图片均为独立创意设计,突出企业文案主题,提升档次,给访问者以高品位的感觉。
1.1.2集团简介
- 集团简介
- 总裁致辞
- 组织机构
- 荣誉证书
普通的企业介绍仅仅采用文字表现形式,这种千篇一律的方法容易让人产生视觉疲劳,多数的人往往对此一带而过,我们设计的企业介绍采用精美图文表现方式,附有非常醒目突出的标志性按钮,可以方便快捷使访客的对中万集团的企业特色有个整体的了解和掌握。
1.1.3新闻中心
- 集团新闻
- 公司新闻
- 媒体报道
- 业内新闻
此部分内容主要记录一些中万集团的最新新闻动态和行业内的动态信息,采用文章列表和焦点图片的方式显示,在文章中适当的插入一些符合标题的插图,吸引浏览者。文章图片可自行后台添加,修改,后台录入可通过功能强大且操作简单的文本编辑器进行有效排版。
,功能管理:
a) 新闻管理功能
(后台可增加/修改/删除/发布/停止发布新闻文章, 字段包括标题, 发布日期, 详细内容)
b) 推荐新闻
(重大新闻可以通过推荐功能推荐到首页上)
1.1.4中万产业
- 建材
- 房地产
- 金融
宣传和树立产品品牌形象是企业网站的重点,此栏目介绍中万集团的企业产品,本栏目将促进访客对中万集团产业分类深入细致的了解。
功能管理:
a) 分类管理(概述)
b) 信息增加, 修改, 删除
c) 产业图片上传
1.1.5项目动态
此页面主要介绍中万集团的在各个产业领域项目实施动态,信息以图片 文字方式上传,管理员可在后台进行修改、维护。
功能管理:
a) 项目动态信息增加, 修改, 删除,
b) 图片上传
1.1.6企业文化
- 企业理念
- 企业目标
- 品牌文化
,- 标示释义
主要介绍中万集团企业文化,采用文章管理系统。
1.1.7社会责任
展现集团风范,发布公益事业文章。
功能管理:文章管理系统
1.1.8人力资源
- 人才战略
- 工作机会
- 人才自荐
可以在线发布企业的相关招聘信息和展现企业的用人理念,此栏目可以在后台进行修改、维护。
功能管理:
a) 应聘人员可在线填写自己的简历或直接投递简历到相关负责人的邮箱。
1.1.9联系我们
- 联系方式
企业联系方式的展示,也可加入示意地图标识,让浏览者更直观的了解企业所处位置。。
1.1.10 其他栏目
友情链接、网站地图、法律声明、版权信息等,都可以方便的在后台进行修改和维护。




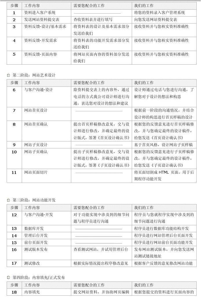
网站开发流程
网站资料提交 网站艺术设计 网站功能开发 内容填充/正式发布
第一阶段:网站资料提交
,
提供需求-解决方案-确定方案-签订合同-提供备案资料-逸彩整理寄送工信部审核-效果图制作-确认效果图-代码加载-程序制作-本地测试-售后服务
售后服务
终身为客户方提供技术支持,以电话咨询、传真、Email 等方式,解答网站相关问题,修订程序BUG 及其他。 免费培训甲方的网络维护人员正确使用管理网站,编辑网站文档资料,提供甲方对网站的维护咨询。 小的程序和图片调整。如有整体风格的变动和大的结构调整,根据工作量酌情优惠收取修改费用。 免费网站推广:常规网页SEO 优化 提供有关互联网经营和互联网安全的法律法规咨询,免费提供定期的网站BUG 检查,提醒和纠正客户在网站
上上传的安全隐患信息,以避免或减少网站被查封和被攻击的安全隐患。
联系方式
感谢您关注逸彩的产品与服务,请访问我们的网站了解更多详情:
销售部电话:0538-8265215 人事部电话:0538-8582526 项目部电话:0538-5890775 设计部电话:18353845778

公司传真:0538-8582526 邮编:271000
公司网址: www.enter888.com
公司邮箱:sdycrj@163.com
公司地址:山东省泰安市灵山大街九州精品装饰城B 座5楼
乘车路线:5路、11路、29路到普惠建工站下车南侧
附:
● 逸彩品牌介绍
逸彩网络是山东地区享有盛誉的互联网服务品牌,致力于向客户提供精品网站建设、网站运营等卓越服务!
逸彩网络全心致力于企事业单位建站和电子商务的应用及推广。拥有独立的高端服务器,托管于新网和万网主干机房,提供域名注册、虚拟主机、中文域名、企业邮箱、网站建设、SEO 优化、网站推广、网络营销、软件开发企业全程服务。涉及单位,政府,以及机械、医药、卫生、建筑、 IT 、纺织、娱乐、物流、咨询、房产、汽车等企业,具有丰富的开发设计经验。
我们以奉献网络科技而缩短人类之间沟通的距离,提升政府、企业的形象,为客户创造价值为自身的社会使命,以提供各种上网解决方案为中心开展业务工作,从市场的角度和客户的需求出发,帮助企业极其产品树立良好的视觉形象,拓展市场空间创造竞争优势,提升企业的销售力和无形资产。
逸彩网络立足泰安、面向全国,多年来竭诚为用户提供优质服务,我们的客户遍布全国各地,辐射各行各业。秉承用户至上,诚信为本的宗旨,我们将一如既往的以客户需求为导向,不断开发出更加优秀网站案例,为客户提供更专业、更完善的互联网服务。
● 逸彩核心优势
✓ 艺术设计
逸彩的艺术设计水准在业内首屈一指,设计思想贴近国际潮流,将现代审美元素带入网站设计领域,并通过不断创新引导中国网站设计潮流。
✓ 技术实力
逸彩区别于传统设计公司,不仅具备高水准的艺术设计能力,而且在技术领域同样实力雄厚,业务领域涉及虚拟现实、三维动画等,将技术与艺术完美结合是我们的目标。
✓ 咨询建议
逸彩的咨询师经验丰富,熟悉各个行业的业务特点,我们会结合您的业务特点和互联网用户行为特征学理论,对您的网站设计提出咨询建议,帮助您成功完成项目。
,✓ 终身维护
逸彩立足于客户的切身利益,为所有网站提供终身的技术维护,降低网站维护成本,为建站服务增值。 ✓ 动态技术
逸彩定制开发的所有网站都采用动态技术,用户可以管理网站上的全部内容。