Logo
  • 首页
  • 域名代售
  • 网站代售
  • 商标代售
  • 行业资讯
  • 我的账户
登录 注册
首页 域名代售 网站代售 商标代售 行业资讯 我的账户
首页 域名资讯 2015年地市级政府门户网站评估指标体系[征集意见稿]

2015年地市级政府门户网站评估指标体系[征集意见稿]

2017-03-27
16447

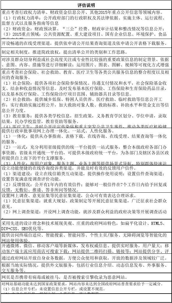
2015年 , ,015年中国政府网站绩效评估指标体系征求意见稿(地市) , ,

2015年

, ,

015年中国政府网站绩效评估指标体系征求意见稿(地市)

, ,

, ,

,

,

,

标签:
分享到:
上一篇 百度网站对301重定向关系亲测1 下一篇 实验四 利用树型结构的搜索算法模拟因特网域名的查询

相关推荐

手机话费怎样充值到qq红包中 怎么用话费充微信红包? 2023-08-07 自制万能手电筒的教程 手电筒怎么弄成荧光灯? 2023-08-07 360无线随身wifi流量怎么用 360随身wifi怎么安装? 2023-08-07 打印机进入维修模式之后该怎么办 佳能打印机如何进入维修模式? 2023-08-07 小米摄像头可以看回放吗 小米室外摄像头怎么看回放? 2023-08-07 二极管的作用和用法 二极管对交流的作用? 2023-08-07 b站能怎么投稿 b站如何隐藏投稿? 2023-08-07 怎么从wps中提取文件名 wps便签怎么批量导出来? 2023-08-07

帮助支持

  • 帮助中心
  • 用户中心
  • 网站地图

支付服务

  • 付款方式
  • 域名账户
  • 服务费率

规则条款

  • 交易规则
  • 隐私声明
  • 服务协议

联系我们

  • 业务咨询
  • 投诉建议
  • 联系我们

关于我们

  • 关于我们
  • 诚聘英才
  • 经纪登录
微信公众号

微信公众号

微信小程序

微信小程序

大连酷米科技有限公司 | 电话: 0411-88255560 | 员工舞弊举报: mi@kmw.com | 地址: 辽宁省大连市甘井子区华南广场中南大厦A座612

辽ICP备2023003160号-1 | 增值电信业务经营许可证:辽B2-20230432 | 在线数据处理与交易许可证:辽B2-20230432 | 辽公网安备 21021102000934号

Copyright © 2014-2025 酷米科技 版权所有

认证图标1 认证图标2 认证图标3 认证图标4 认证图标5 认证图标6